Instance Verification Kit (IVK)
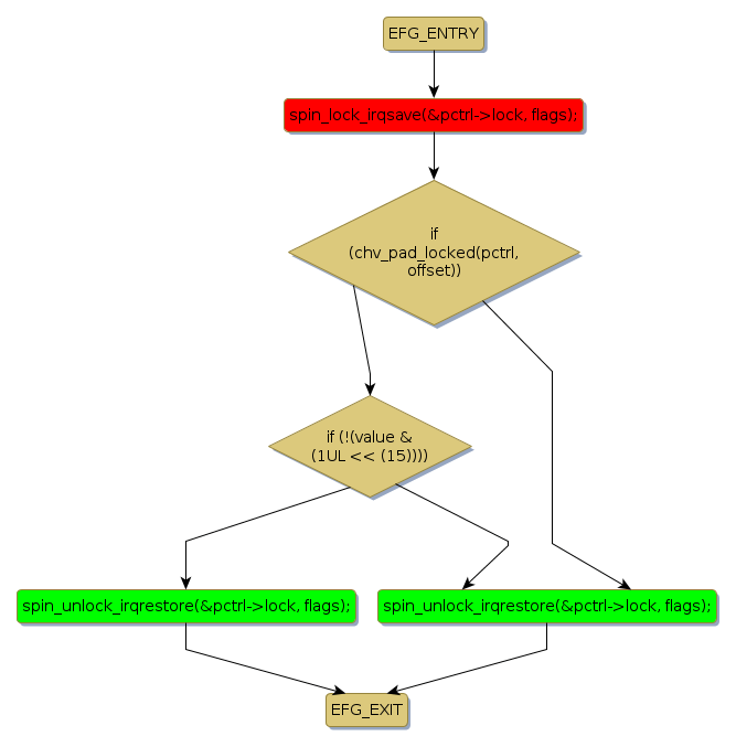
spin lock @ [26108+39+/linux-3.19-rc1/drivers/pinctrl/intel/pinctrl-cherryview.c]
Instance Signature: lock
|
The Matching Pair Graph:
|
|
Function Name
|
Control Flow Graph (CFG)
|
Events Flow Graph (EFG)
|
Source Correspondence
|
|
chv_gpio_request_enable
|
|
|
[25869+23+/linux-3.19-rc1/drivers/pinctrl/intel/pinctrl-cherryview.c]
|